


上市公司公告原本是非常正规与严谨的信息,但是依旧会有乌龙发生。
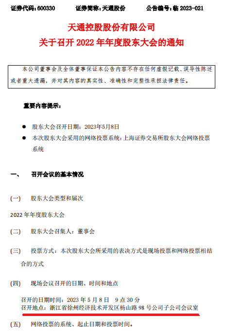
近日,天通股份(600330.SH)发布了“关于召开2022年年度股东大会的通知”,开会时间是2023年5月8日上午9点30分,但是会议地址写的令人匪夷所思,居然是“浙江省徐州经济技术开发区杨山路98号公司子公司会议室”。

图片来源:天通股份公告
徐州是江苏省的地级市,并非浙江省管辖,天通股份缘何会犯下如此低级的错误呢?
“我们内部先沟通一下,看看到底是什么原因?”4月19日,天通股份证券部一位工作人员如是说。
资料显示,天通股份前身为海宁电子元件厂,成立于1984年11月,公司是2001年1月18日在上交所挂牌上市的,主要从事电子材料(包含磁性材料与部品,蓝宝石晶体、压电晶体等晶体材料)的研发、制造和销售;高端专用装备(包含晶体材料专用设备、粉体材料专用设备、半导体显示专用设备)的研发、制造和销售。
时代周报记者了解到,天通股份的总部地址在“浙江省海宁经济开发区双联路129号”,但是该公司在徐州有4家子公司,分别是徐州瑞美科技有限公司、天通凯巨科技有限公司、徐州吉成科技有限公司和徐州凯成科技有限公司。

图片来源:天通股份2022年年报截图
天眼查数据显示,徐州瑞美科技有限公司、天通凯巨科技有限公司、徐州吉成科技有限公司和徐州凯成科技有限公司的地址都在“徐州经济技术开发区杨山路98号”。
也就是说,天通股份此次的年度股东大会召开地址应该写成“江苏省徐州经济技术开发区杨山路98号公司子公司会议室”,而不是“浙江省徐州经济技术开发区杨山路98号公司子公司会议室”。
在天通股份的股吧里,一位股民直言,“一家公司连自己的地址都会搞错,也太低级了吧。”

图片来源:天通股份股吧
对于上市公司来说,真实、准确的信息披露是公司治理的基础,但是依旧有部分企业的公告闹出乌龙。例如,今年2月7日晚,新动力(300152.SZ)对外表示,公司前述收购事件中有部分公告出现标的名称、股票发行价等内容错误,公司对此进行致歉并更正。赛腾股份(603283.SH)2月15日发布的《股东减持股份计划公告》,因工作人员疏忽,公告中大宗交易减持期间出现笔误,将2023/2/21~2023/8/20错写成2023/2/21~2021/8/20;3月31日,重庆水务(601158.SH)披露一份内控审计报告,尴尬的是,标题被写成了内裤审计报告……
据时代周报记者了解,上市公司公告发布之前,内部通常会有比较明确的多层审核机制,从拟稿、审核、修订、复核、签发、校对、备案到发布将经历层层把关。但是,有些上市公司公告中出现如此明显的内容错误却并未被发现,的确令人吃惊,或也侧面反映了企业内控或管理方面存在缺陷。
“天通股份原本就是浙江的上市公司,他们有时候开会就在浙江海宁开,这次写错大概率是复制以前的开会公告模板,但是忘记把浙江省改成江苏省了。”浙江某上市公司董秘对时代周报记者如是说。
从业绩角度来看,天通股份去年的成绩单还是不错的。
2022年,天通股份实现营业总收入45.08亿元,同比增长10.35%,实现归母净利润6.69亿元,同比增长61.30%;扣非后归母净利润3.67亿元,同比增长25.81%。
西部证券认为,天通股份2022年整体业绩表现延续了自2019年以来的持续增势,虽然归母利润中有部分源于子公司股权转让所带来的收益,但考虑到2022年蓝宝石等材料价格一路下跌等不利背景因素,逆势成长的表现仍有可圈可点之处。
4月19日,天通股份以上涨5.06%报收12.04元,今年以来的涨幅逾14%,公司市值增至148亿元左右。
原标题:江苏徐州写成浙江徐州!天通股份股东大会地址错得离谱,股民直言:太低级了