


9月16日,江苏省教育厅对2025年江苏省学士学位授予单位和授权专业拟增列名单进行公示。
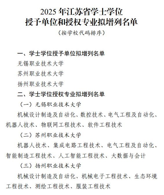
公示内容显示,无锡职业技术大学、苏州职业技术大学、扬州职业技术大学等三所高校拟被增列为学士学位授予单位,其中无锡职业技术大学、苏州职业技术大学各拟增列授权专业6个,扬州职业技术大学拟增列授权专业5个。
公 示
根据《关于修订印发江苏省学士学位授权审核相关标准的通知》《省学位委员会办公室关于做好本科层次职业教育学士学位授权审核工作的通知》,现对2025年江苏省学士学位授予单位和授权专业拟增列名单进行公示,公示期为2025年9月16日至9月28日。
公示期间,如有异议,请于9月28日17时前以书面形式向江苏省学位委员会办公室、中共江苏省教育厅机关纪律检查委员会反映。以单位名义提出异议的须写明单位名称、联系人、联系方式并加盖公章;以个人名义提出异议的须署真实姓名、身份证号码、工作单位及联系方式。电话:025—83335019、83335028;邮箱:jsxwb@ec.js.edu.cn。
附件:2025年江苏省学士学位授予单位和授权专业拟增列名单.pdf
江苏省学位委员会办公室
2025年9月16日

今年5月,教育部官网发布关于拟同意设置本科高等学校的公示,其中江苏将新设立苏州职业技术大学、扬州职业技术大学、无锡职业技术大学等3所公办本科高校。6月,上述3所高校相继以新校名发布2025年招生章程,首次招收本科生。