


IT之家消息,我国又一商业火箭“独角兽”启动 IPO 征程,中国证监会官网显示,10 月 17 日,江苏天兵航天科技股份有限公司(简称“天兵科技”)在江苏证监局完成 IPO 辅导备案,辅导机构为中信建投证券。

▲ 图源:中国证监会官网截图
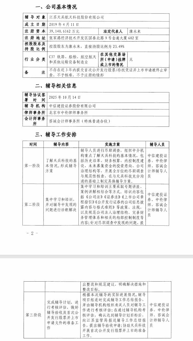
备案报告显示,天兵科技成立于 2019 年 4 月 11 日,注册资本 3.9 亿元,法定代表人是康永来。康永来同时是控股股东,直接持股比例为 23.49%。

▲ 关于江苏天兵航天科技股份有限公司首次公开发行股票并上市辅导备案报告
天兵科技是我国商业航天领域率先开展新一代液体火箭发动机及中大型液体运载火箭研制的高新技术企业。公开信息显示,康永来是工学博士,从事运载火箭技术研发与项目管理近 20 年,曾任中国运载火箭技术研究院运载火箭总体研究室主任、型号副总师、总工,主持某型号高超音速导弹以及长征十一号运载火箭的总体论证设计工作。
天兵科技公司官网介绍称,其核心团队均是业内资深专家。公司拥有数百名航天一线技术骨干和管理骨干,团队成员平均年龄在 38 岁,其中拥有高级职称及以上的人员占比 67%,获得硕士研究生及以上学历的人员占比 95%。

IT之家查询获悉,天兵科技虽然并非我国商业航天最早成立的一批火箭公司,但却迅速跻身行业头部阵营。2023 年 4 月,天兵科技自主研发的天龙二号中型液体运载火箭首飞成功。2025 年 9 月,天兵科技在山东海阳东方航天港完成天龙三号大型液体运载火箭一级动力系统全系统海上试车,刷新了国内商业航天液体火箭发动机推力纪录。
天龙三号是我国商业航天首款有望实现近地轨道运力超 20 吨的大运力液体火箭,性能对标 SpaceX 的可复用火箭猎鹰 9 号,可实现一箭 36 星组网发射,从而全面适配我国卫星互联网“低成本、高可靠、高频次”的发射需求,将在全球卫星互联网“竞速卡位赛”中填补我国大运力火箭空缺,加速我国低轨星座规模化部署进程。
今年 10 月,天兵科技宣布完成近 25 亿元人民币 Pre-D 轮和 D 轮新增融资。两轮融资由国裕高华、济钢集团、东方资产、申万投资、中银资产、贵阳工业发展基金、北交联合、湖南盛力投资、湖南高新纵横、青水慧星等多家知名机构共同完成。本轮融资将主要用于火箭及发动机批产的备产备料、新一代发动机与火箭研制,进一步推动我国商业航天技术突破与产业化进程。

▲ 图源天兵科技公众号
目前,天兵科技已构建起火箭自研、规模制造与专属发射工位相结合的全产业链布局,形成以北京火箭研发中心、西安动力研发中心、河南火箭发动机智造及动力试验中心、苏州火箭智造基地、无锡火箭智造基地、济南火箭智造基地、酒泉卫星发射基地等为核心的航天智造体系,具备年产 50 发天龙系列液体火箭和 500 台天火系列液体火箭发动机的制造能力。