


溃疡性结肠炎(UC)是一种慢性、反复发作的炎症性肠病,长期以来其发病机制不明,缺乏根治性治疗手段。2025年11月20日,南京大学医学院附属鼓楼医院作为第一作者和通讯作者单位,有关炎症性肠病的一项研究成果发表于国际顶级期刊《Science》,该研究首次揭示了一种新型气单胞菌亚种——巨噬细胞毒性气单胞菌通过产生气溶素毒素破坏肠道巨噬细胞屏障,从而驱动溃疡性结肠炎发生的关键机制。
这一发现从根本上回答了“UC是如何启动的”这一长期未解的科学问题,为该病的诊断与治疗提供了全新靶点与策略。该成果不仅彰显了我院在炎症性肠病临床与基础研究方面的深厚实力,也标志着我院在推动医教研融合、参与国家级原创科研项目方面迈出了关键一步。
研究亮点速览
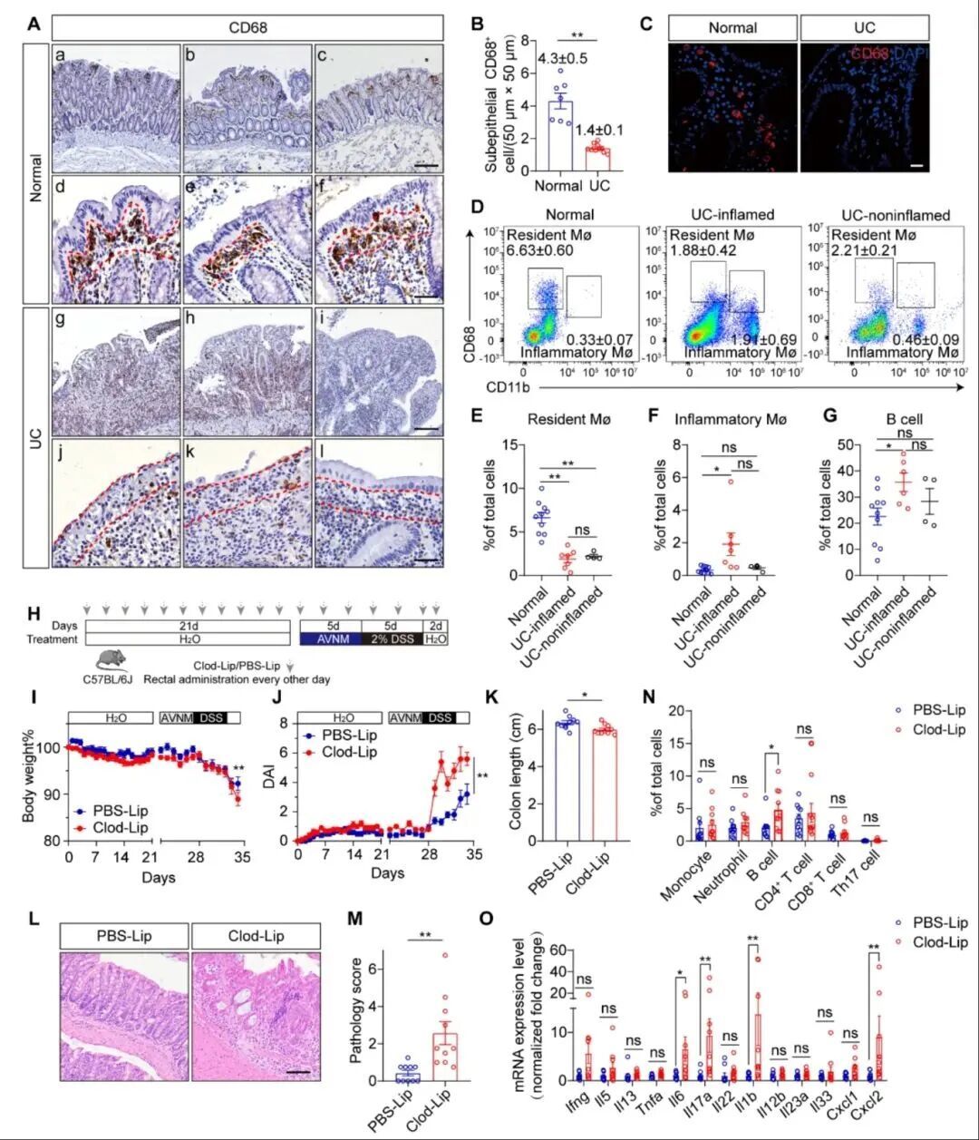
巨噬细胞屏障破坏是UC的“起始事件”
研究团队通过对比UC患者与健康人的结肠组织发现,UC患者上皮下方的CD68+巨噬细胞显著减少,且这一现象早于肠上皮损伤。这一发现如同揭开了UC发病过程的第一层帷幕,显示出巨噬细胞屏障的损伤可能是整个炎症的起点。随后的动物实验进一步证实,清除巨噬细胞虽不直接引发肠炎,但在轻微刺激下会显著加重炎症反应,这就像撤去了肠道的“警卫部队”,使得肠道在面临哪怕微小威胁时也显得不堪一击。

UC患者肠道中存在“巨噬细胞杀手”——气溶素
通过对粪便样本的系统分析,研究人员发现近半数UC患者的粪菌上清可诱导巨噬细胞死亡。这一线索引导团队如同侦探般追踪到了关键毒性蛋白——气溶素。该毒素对巨噬细胞展现出惊人的杀伤力,其敏感度是肠上皮细胞的20至80倍,这完美解释了为何在肠上皮尚且完好时,巨噬细胞屏障却已率先崩溃。这种特异性的靶向作用,使得气溶素成为连接细菌感染与免疫屏障破坏的关键分子桥梁。
锁定致病菌:新型气单胞菌亚种MTB
团队成功从UC患者粪便中分离出产气溶素的菌株,经基因组与生理生化鉴定为气单胞菌属新变种——MTB。该菌最令人关注的特征是其长期肠道定植能力,它像一名潜伏在肠道内的“特工”,即使在抗生素或肠道损伤后仍能隐藏自身,并在条件适宜时重新激活。这一特性为解释UC“反复发作、迁延不愈”的临床难题提供了关键答案,将微生物的持久存在与疾病的慢性过程紧密联系起来。
MTB依赖气溶素诱发肠炎
动物实验显示,MTB感染可在小鼠中诱发与人类UC高度相似的肠炎症状。而研究中最具说服力的证据来自于基因敲除实验:敲除气溶素基因的MTB菌株完全失去致病力,回补该基因后致病性又得以恢复。这一“失去-恢复”的实验范式,如同最精密的分子锁钥,明确地将气溶素锁定为MTB致病的核心毒力因子,建立了从细菌定植到毒素释放,再到疾病发生的完整因果链条。
流行病学证实:MTB与UC高度相关
在79例UC患者中,MTB阳性率高达72.15%,这一数据与健康人群(11.86%)和克罗恩病患者(2.63%)形成鲜明对比。这种显著的相关性不仅在粪便样本中得到证实,更在组织样本中观察到气溶素蛋白与巨噬细胞的共定位现象。这些发现如同在流行病学层面为MTB的致病作用提供了“指纹”证据,将实验室的机制发现与临床现实紧密相连。
抗体治疗展现巨大潜力
研究团队开发了抗气溶素多克隆抗体与单克隆抗体,在动物模型中取得了令人振奋的结果:预防性使用可完全阻止MTB诱导的肠炎,如同为肠道提前部署了“解毒剂”;而治疗性使用在疾病后期仍能显著缓解症状,这提示即使炎症已经发生,靶向气溶素仍然能够扭转疾病进程,展现出这一策略作为未来UC治疗的巨大潜力。

这项研究系统阐明了UC从“起始事件”到“慢性炎症”的全链条机制:病理条件下(如抗生素滥用或肠损伤)→ MTB定植肠道 → 持续释放气溶素 → 破坏巨噬细胞屏障 → 肠道炎症易感性升高 → UC发生与反复。这一模型不仅揭示了UC的病因,也为临床提供了全新思路,将UC的病因指向一种具有潜伏与再激活能力的致病菌及其毒素,为UC的预防、诊断与治疗开辟了全新路径。未来,基于MTB与气溶素的干预策略,有望为全球数百万UC患者带来更精准、更有效的治疗方案,推动炎症性肠病的临床管理迈入新纪元。


该研究是由南京大学医学院及南京大学医学院附属鼓楼医院、南京大学医学院附属金陵医院、南京大学医学院宿迁医学研究院协同攻关完成。南京大学医学院博士生蒋志慧、南京大学医学院附属鼓楼医院消化内科博士后王烨、南京大学医学院附属金陵医院主任医师龚剑峰、南京大学医学院助理教授陈鑫为论文共同第一作者;南京大学医学院朱敏生教授(南京大学医学院附属鼓楼医院兼职研究员)、南京大学医学院宿迁医学研究院张雪娜研究员及南京大学医学院附属金陵医院汪芳裕主任医师为共同通讯作者。项目得到了国家自然科学基金医学原创探索计划等基金资助。(图文:王烨)