


全球公认难治疾病的
致病原因被
南京大学朱敏生教授团队
首次发现
溃疡性结肠炎是世界公认的难治疾病。近日,南京大学医学院朱敏生教授团队首次发现,一种气单胞菌的新亚种可能是导致溃疡性结肠炎的罪魁祸首。国际学术期刊《科学》21日在线发表相关研究。
朱敏生介绍,《黄帝内经·素问》记载了一种名为“肠澼”的顽疾,患者长期腹痛、腹泻、脓血便。现代医学将这种疾病命名为溃疡性结肠炎,由于病因不明,现有治疗手段只能控制炎症,无法根治,部分重症患者不得不通过手术切除结肠以缓解症状,但术后副作用大、复发率高。
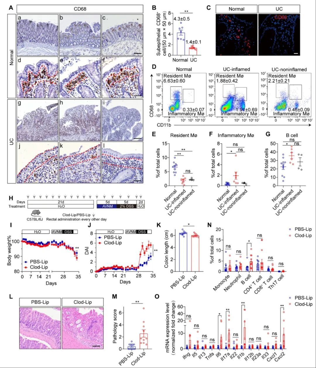
团队观察溃疡性结肠炎的病理组织发现,肠黏膜巨噬细胞在炎症出现前就已缺失。在动物实验中,小鼠结肠的巨噬细胞被清除后,小鼠未发生肠炎,却在受轻度损伤刺激后,出现腹泻、便血、免疫学改变等溃疡性结肠炎的典型表现。
“我们猜测,是不是肠道微生物产生某种能杀死巨噬细胞的毒素。”论文共同第一作者、南京大学医学院博士生蒋志慧告诉记者,顺着这个思路,团队从溃疡性结肠炎患者的粪菌培养物中发现了气溶素,并提取出产生这种气溶素的病原菌。全基因组测序和生理生化实验结果显示,这些菌株属于气单胞菌属的一个新亚种MTB。
团队研究了全国10省市79例溃疡性结肠炎患者,发现超七成患者粪便样本呈MTB阳性。“与其他气单胞菌不同,MTB具有肠道定植能力。”蒋志慧介绍,患者滥用抗生素,或肠道受损,将促进MTB在肠道定植,“MTB一旦‘安家’就极难清除,所以溃疡性结肠炎容易反复发作。”

常驻巨噬细胞屏障在UC结肠中缺失,动物模型中该屏障缺失加重DSS肠炎
《科学》同期发表的评论文章认为
此次研究新发现的气溶素和MTB
有望成为治疗溃疡性结肠炎的新靶点
朱敏生表示,团队已制备抗气溶素中和抗体,在小鼠模型中取得预期结果。“我们将继续尝试噬菌体疗法等手段,希望早日攻克溃疡性结肠炎,让患者远离痛苦。”
来源:南京大学